Healing the World Through Symbiotic Innovation

Transforming industrial waste into valuable resources through cutting-edge environmental technologies

Discover AFN-100

Our Mission

At Symbiosis Industries, we honor and live in harmony with nature, utilizing technology to enhance our experience while also enhancing our relationship with the natural world. We believe that luxury, innovation, and beautiful experiences should not be gatekept—and we don't have to pollute to create them. Our mission is to develop technologies that turn waste into value, maximize human potential, and free creative capacity for innovation.

Featured Technology

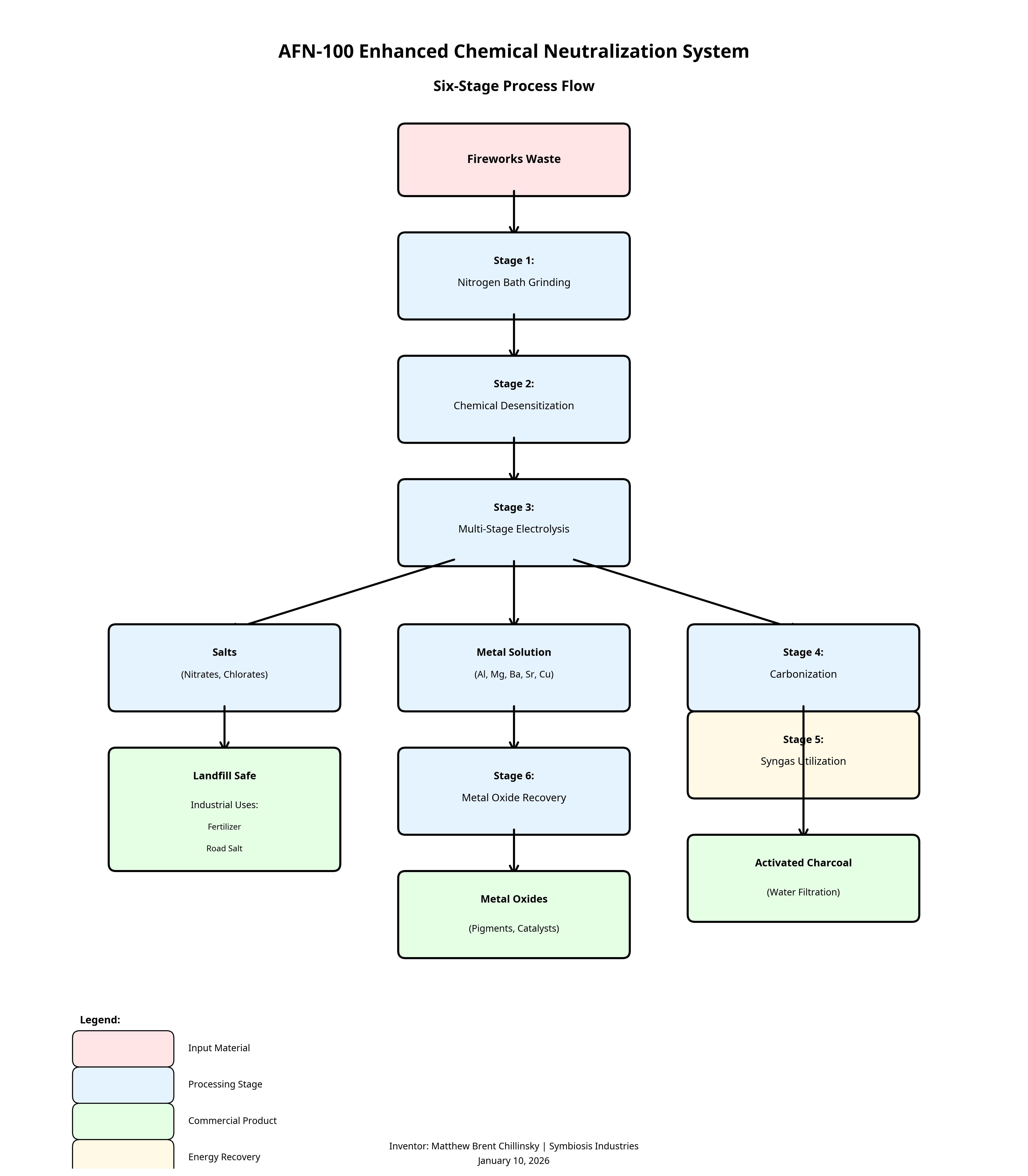
AFN-100 Fireworks Waste Neutralization System

Patent Pending

Revolutionary chemical neutralization system that safely processes fireworks waste at a fraction of traditional disposal costs. The AFN-100 eliminates open burning, complies with EPA regulations, and recovers valuable byproducts including activated charcoal, metal oxides, and industrial salts.

Key Benefits:

  • 90-98% cost reduction: $50-100/ton vs $500-6,757/ton
  • EPA compliant: Chemical neutralization, no open burning
  • Revenue generation: Recovers valuable byproducts
  • Scalable: Containerized design, deploy anywhere
Learn More
AFN-100 Workflow Diagram

Our Approach

🌍 Environmental Stewardship

We design technologies that heal the planet, not harm it. Every solution we create reduces environmental impact while generating value.

🔬 Scientific Excellence

Our technologies are grounded in rigorous scientific research, validated through peer-reviewed methods, and proven in real-world applications.

🤝 Industry Partnership

We believe in industry self-regulation and collaboration. Our solutions empower industries to control their own environmental destiny.

♻️ Circular Economy

We embrace circular economy principles, transforming waste into valuable resources and closing the loop on industrial processes. Nothing is wasted—everything has value.

Ready to Transform Waste into Value?

Contact us to learn how Symbiosis Industries can help your organization achieve environmental compliance while generating revenue.

Get in Touch